Информатика:С4 - ФОРУМ Набор курьеров Яндекс.Еда до 3400 руб. в день

Коллективный блог
Форум




Войти
или
Зарегистрироваться
Новые сообщения · Участники · Правила форума · Поиск по форуму · RSS
  • Страница 1 из 1
  • 1
Архив - только для чтения
Информатика:С4
NorfolkДата: Четверг, 2009-05-21, 11:28 PM | Сообщение # 1
Студент
Группа: Пользователи
Сообщений: 68
Репутация: 18
Награды: 0
Замечания: 0%
Статус: Offline
Решаем задание Ц4 по информатике в этой теме.
Выкладываем ц4,которые ещё не были выложены,желательно с решением.
Не боимся развивать темку,будет многим полезно посмотреть на ваше(или из книжки) решение.
Я начну.
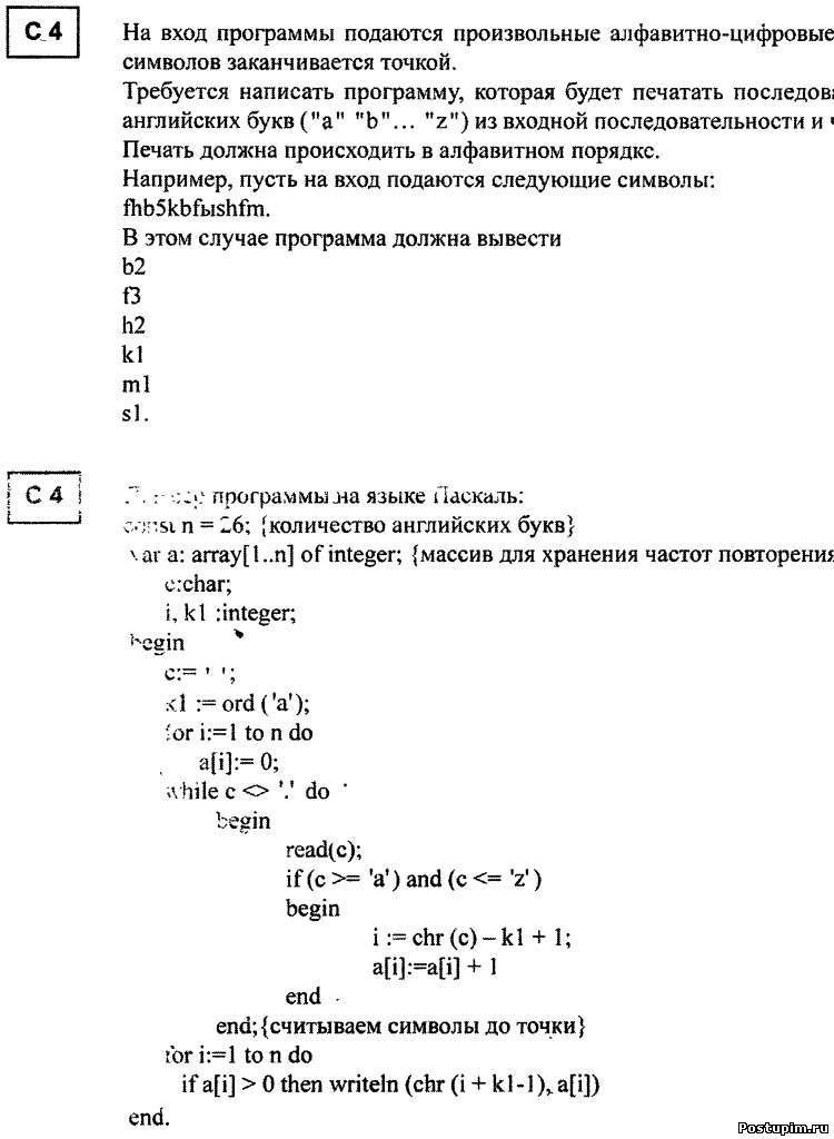
Прикрепления: 2948919.jpg (115.0 Kb) · 3830661.jpg (206.6 Kb) · 0214244.jpg (214.2 Kb) · 8030495.jpg (166.0 Kb) · 5274073.jpg (177.6 Kb)
 
NorfolkДата: Четверг, 2009-05-21, 11:31 PM | Сообщение # 2
Студент
Группа: Пользователи
Сообщений: 68
Репутация: 18
Награды: 0
Замечания: 0%
Статус: Offline
Ещё одну прикрепляю.
Прикрепления: 3851538.jpg (166.0 Kb)
 
ScreamerjrДата: Пятница, 2009-05-22, 0:03 AM | Сообщение # 3
Студент
Группа: Пользователи
Сообщений: 36
Репутация: 12
Награды: 0
Замечания: 0%
Статус: Offline
Еще 2. Из Миоо
Прикрепления: 6708479.gif (65.3 Kb) · 9443562.gif (45.1 Kb)


Двадцать лет, бородат, тролль, лжец и девственник.

Сообщение отредактировал Screamerjr - Пятница, 2009-05-22, 0:07 AM
 
NorfolkДата: Пятница, 2009-05-22, 9:34 PM | Сообщение # 4
Студент
Группа: Пользователи
Сообщений: 68
Репутация: 18
Награды: 0
Замечания: 0%
Статус: Offline
В 1 задание же вроде ошибка(опечатка).Там должно быть не If nc[i]=min ,а If nc[i]=max.
 
MeGaNДата: Суббота, 2009-05-23, 0:29 AM | Сообщение # 5
Абитуриент
Группа: Пользователи
Сообщений: 19
Репутация: 11
Награды: 2
Замечания: 0%
Статус: Offline
Город: Иваново
Quote (Norfolk)
Ещё одну прикрепляю.
Прикрепления: 3851538.jpg(166Kb)

Решала подобную задачу, правда там в условии не было указано о выводе в алфавитном порядке.
Вот мое решение задачи (без сортировки фамилий) если кому интересно:

program primer;
uses wincrt;
var
i,n,k,t:integer;
c:char;
s:string;
begin
read(n);
for i:=1 to n do
begin
s:='';k:=0; t:=0;
repeat
read©;
s:=s+c;
until c=' ';
repeat
read©;
s:=s+c;
until c=' ';
read(k);
if k<30 then inc(t);
read(k);
if k<30 then inc(t);
if t>0 then write(s);
end;
end.
Если нужно сортировать, то программу переписывать придется smile biggrin

Сообщение отредактировал MeGaN - Суббота, 2009-05-23, 0:30 AM
 
NorfolkДата: Суббота, 2009-05-23, 8:12 AM | Сообщение # 6
Студент
Группа: Пользователи
Сообщений: 68
Репутация: 18
Награды: 0
Замечания: 0%
Статус: Offline
А может кто объяснить,зачем когда вводим фамилию,имя нужен вот этот кусок программы:
repeat
read©;

Зачем тут repeat?
И почему алгоритм ввода фамилии и имени абсолютно одинаковый через 1 переменную "с"?Почему он вводит Имя_Фамилия в такой последовательности,а не 2 раза Фамилию?

Добавлено (2009-05-23, 8:12 Am)
---------------------------------------------
Требуется написать как можно более эффективную программу (укажите используемую версию языка программирования, например, Borland Pascal 7.0), которая будет выводить на экран информацию, из какой школы было меньше всего участников (таких школ может быть несколько). При этом необходимо вывести информацию только по школам, пославшим хотя бы одного участника. Следует учитывать, что N>=1000.
Решение:
const LIM = 99;
var C:array[1..LIM] of integer;
i, p, N, k, r, Min: integer;
s:string;
begin
readln(N);
for i:=1 to N do begin
readln(s); { читаем очередную строку }
{ выделяем часть после второго пробела }
p := Pos(' ', s);
s := Copy(s, p+1, Length(s)-p);
p := Pos(' ', s);
s := Copy(s, p+1, Length(s)-p);
{ определяем номер школы k }
Val(s, k, r);
C[k] := C[k] + 1; { увеличиваем счетчик k-ой школы }
end;
Min := N;
for k:=1 to LIM do
if (C[k] <> 0) and (C[k]<Min) then Min := C[k];
for k:=1 to LIM do
if C[k] = Min then writeln(k);
end.

На вход программе подаются сведения о сдаче экзаменов учениками 9-х классов некоторой средней школы. В первой строке сообщается количество учеников N, которое не меньше 10, но не превосходит 100, каждая из следующих N строк имеет следующий формат:
<Фамилия> <Имя> <оценки>,
где <Фамилия> – строка, состоящая не более чем из 20 символов, <Имя> – строка, состоящая не более чем из 15 символов, <оценки> – через пробел три целых числа, соответствующие оценкам по пятибалльной системе. <Фамилия> и <Имя>, а также <Имя> и <оценки> разделены одним пробелом. Пример входной строки:
Иванов Петр 4 5 3
Требуется написать как можно более эффективную программу (укажите используемую версию языка программирования, например, Borland Pascal 7.0), которая будет выводить на экран фамилии и имена трех худших по среднему баллу учеников. Если среди остальных есть ученики, набравшие тот же средний балл, что и один из трех худших, то следует вывести и их фамилии и имена.
Решение:
const LIM = 100;
var Info: array[1..LIM] of record
name: string;
sum: integer;
end;
i, k, N, mark, min1, min2, min3: integer;
c: char;
begin
readln(N);
{ ввод исходных данных }
for i:=1 to N do begin
Info[i].name := '';
for k:=1 to 2 do
repeat
read©;
Info[i].name := Info[i].name + c;
until c = ' ';
Info[i].sum := 0;
for k:=1 to 3 do begin
read(mark);
writeln(mark);
Info[i].sum := Info[i].sum + mark;
end;
readln;
end;
{ поиск трех минимальных }
min1 := 20; min2 := 20; min3 := 20;
for i:=1 to N do begin
if Info[i].sum <min1 then begin
min3 := min2; min2 := min1;
min1 := Info[i].sum;
end
else if Info[i].sum <min2 then begin
min3 := min2;
min2 := Info[i].sum;
end
else if Info[i].sum <min3 then
min3 := Info[i].sum;
end;
{ вывод результата }
for i:=1 to N do
if Info[i].sum <= min3 then
writeln(Info[i].name);
end.

 
ScreamerjrДата: Суббота, 2009-05-23, 6:07 PM | Сообщение # 7
Студент
Группа: Пользователи
Сообщений: 36
Репутация: 12
Награды: 0
Замечания: 0%
Статус: Offline
Norfolk, нам фамилия в тех прогах не нужна - мы их просто проматываем так, записывая в переменную одну оба слова.

Двадцать лет, бородат, тролль, лжец и девственник.
 
kykcДата: Воскресенье, 2009-05-24, 4:48 PM | Сообщение # 8
Академик
Группа: Проверенные
Сообщений: 1237
Репутация: 1175
Награды: 111
Замечания: 100%
Статус: Offline
решения на QB вообще нет?
 
TwilightДата: Воскресенье, 2009-05-24, 6:39 PM | Сообщение # 9
Абитуриент
Группа: Пользователи
Сообщений: 6
Репутация: 0
Награды: 0
Замечания: 0%
Статус: Offline
Смотрел 3830661.jpg(207Kb) из первого поста, там же куча ошибок в решении...
 
NorfolkДата: Воскресенье, 2009-05-24, 7:09 PM | Сообщение # 10
Студент
Группа: Пользователи
Сообщений: 68
Репутация: 18
Награды: 0
Замечания: 0%
Статус: Offline
Может быть у вас есть какие-нибудь ссылки разбор ц4?Выкладывайте.До экзамена осталось не так много,а проблемы возникают только с ц4,так что буду очень благодарен.
 
  • Страница 1 из 1
  • 1
Поиск: