|
Объясните как решать подобные задачи
|
|
| Adam_gt | Дата: Четверг, 2012-11-22, 4:00 PM | Сообщение # 1 |
|
Абитуриент
Группа: Пользователи
Сообщений: 7
Репутация: 0
Замечания: 0%
Статус: Offline
Город: Москва
| не получается решить несколько задач, не знаю с чего надо начать.
|
| |
| |
| Somatica | Дата: Четверг, 2012-11-22, 4:49 PM | Сообщение # 2 |
Академик
Группа: Проверенные
Сообщений: 1268
Репутация: 114
Замечания: 0%
Статус: Offline
Город: Москва
| Несколько? А конкретнее?
МГТУ им. Н. Э. Баумана, ИУ8, КБ
Консультант по вопросам поступления в МГТУ им. Н.Э. Баумана✔
|
| |
| |
| Adam_gt | Дата: Четверг, 2012-11-22, 5:49 PM | Сообщение # 3 |
|
Абитуриент
Группа: Пользователи
Сообщений: 7
Репутация: 0
Замечания: 0%
Статус: Offline
Город: Москва
| точнее 5 задач, они прикреплены на фотке
|
| |
| |
| prm2008 | Дата: Четверг, 2012-11-22, 5:57 PM | Сообщение # 4 |
Профессор
Группа: Проверенные
Сообщений: 815
Репутация: 1199
Замечания: 0%
Статус: Offline
| В первой задаче, запиши формулу для среднеквадратичной скорости молекулы, вырази из нее массу молекулы. Чтобы найти количество молекул, нужно 2г разделить на массу молекулы. Можешь выложить формулы полученные, кто-нибудь проверит.
...чтобы оставаться на одном месте нужно все время двигаться вперед...
|
| |
| |
| Somatica | Дата: Четверг, 2012-11-22, 6:05 PM | Сообщение # 5 |
Академик
Группа: Проверенные
Сообщений: 1268
Репутация: 114
Замечания: 0%
Статус: Offline
Город: Москва
| Adam_gt, начинать надо с изучения МКТ и термодинамики, потому что задачи элементарные, на знание формул и процессов.
МГТУ им. Н. Э. Баумана, ИУ8, КБ
Консультант по вопросам поступления в МГТУ им. Н.Э. Баумана✔
Сообщение отредактировал Somatica - Четверг, 2012-11-22, 6:06 PM |
| |
| |
| Adam_gt | Дата: Четверг, 2012-11-22, 7:27 PM | Сообщение # 6 |
|
Абитуриент
Группа: Пользователи
Сообщений: 7
Репутация: 0
Замечания: 0%
Статус: Offline
Город: Москва
| да вроде все знаю, но когда начну решать, запишу там формулы, законы которые могут понадобиться ну потом незнаю что дальше делать, как их правельно применить исходя из условий, как их связать что ли. Добавлено (2012-11-22, 6:15 PM) ---------------------------------------------
Quote (prm2008) В первой задаче, запиши формулу для среднеквадратичной скорости молекулы, вырази из нее массу молекулы. Чтобы найти количество молекул, нужно 2г разделить на массу молекулы. Можешь выложить формулы полученные, кто-нибудь проверит. ок, спасибо щас буду пробоватьДобавлено (2012-11-22, 7:27 PM) --------------------------------------------- 1-я задача <v>-среднеквадратичная скорость n-количество молекул
<v>=sqrt((3kT)/m)
m=(3kT)/<v^2>
m=(3*1.38*10^-23*273)/460^2
m=(1130.22*10^-23)/21160=0.53413*10^-25
n=0.002/0.53413*10^-25=3744406*10^13 штук Все правельно?
|
| |
| |
| Adam_gt | Дата: Пятница, 2012-11-23, 0:06 AM | Сообщение # 7 |
|
Абитуриент
Группа: Пользователи
Сообщений: 7
Репутация: 0
Замечания: 0%
Статус: Offline
Город: Москва
| А рисунок к задаче 3 правильный? Добавлено (2012-11-22, 7:56 PM) ---------------------------------------------
Quote (Somatica) Adam_gt, начинать надо с изучения МКТ и термодинамики, потому что задачи элементарные, на знание формул и процессов. У меня просто не хватает опыта в решении задач. В казахстане нам и не старались даже нормальное образование дать, а тут все продвинутые и надо как то держаться на уровне. Но в любом случае скоро поступать надо, сами понимаете....Добавлено (2012-11-23, 0:06 AM) --------------------------------------------- А может еще несколько задач поможете, например 2-ю и 4-ю?
|
| |
| |
| Adam_gt | Дата: Пятница, 2012-11-23, 0:13 AM | Сообщение # 8 |
|
Абитуриент
Группа: Пользователи
Сообщений: 7
Репутация: 0
Замечания: 0%
Статус: Offline
Город: Москва
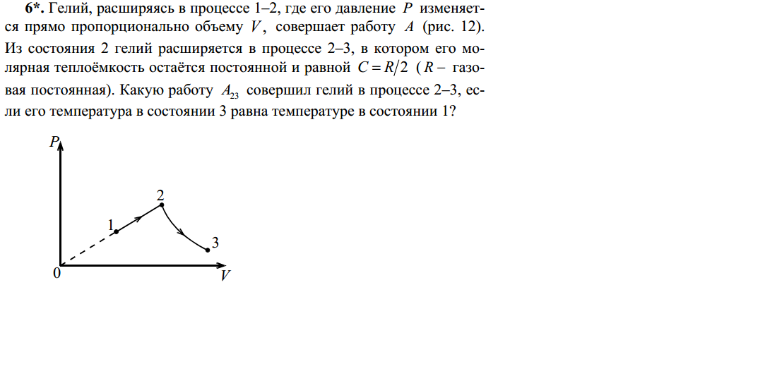
| Вот еще есть задачи со звездочкой, что вы по ним можете сказать? Решать их необязательно
|
| |
| |
| Somatica | Дата: Пятница, 2012-11-23, 0:22 AM | Сообщение # 9 |
Академик
Группа: Проверенные
Сообщений: 1268
Репутация: 114
Замечания: 0%
Статус: Offline
Город: Москва
| Quote (Adam_gt) Все правельно? Цифры мне лень проверять, формулу правильно подсказали) Quote (Adam_gt) А рисунок к задаче 3 правильный? Неправильный. 1-2 - адиабатическое расширение, а на твоём графике сжатие. Quote (Adam_gt) У меня просто не хватает опыта в решении задач. Так приобретай) Quote (Adam_gt) А может еще несколько задач поможете, например 2-ю и 4-ю? Напиши свои мысли по поводу каждой задачи и формулы, которые, как ты считаешь, нужны для их решенияДобавлено (2012-11-23, 0:22 AM) ---------------------------------------------
Quote (Adam_gt) Вот еще есть задачи со звездочкой, что вы по ним можете сказать? Решать их необязательно На первый взгляд ничего из ряда вон выходящего в них не вижу Если хочешь приобрести навык решения задач, то и их стоит решать)
МГТУ им. Н. Э. Баумана, ИУ8, КБ
Консультант по вопросам поступления в МГТУ им. Н.Э. Баумана✔
|
| |
| |
| prm2008 | Дата: Пятница, 2012-11-23, 12:10 PM | Сообщение # 10 |
Профессор
Группа: Проверенные
Сообщений: 815
Репутация: 1199
Замечания: 0%
Статус: Offline
| Adam_gt, вторая задача. Давление двух газов равно сумме парциальных давлений кислорода и углекислого газа. Если дана масса, то 90% что в задаче нужно будет применять уравнение Менделеева-Клапейрона. Запиши его для кислорода и для углекислого газа. Масса кислорода Мк, углекислого газа М-Мк Из ур.М-К вырази давления и сложи их. Общее давление известно. Получишь уравнение с одной неизвестной Мк.Добавлено (2012-11-23, 12:06 PM) --------------------------------------------- Задача 5 на уравнение теплового баланса. Добавлено (2012-11-23, 12:10 PM) --------------------------------------------- Задача 4 на первый закон термодинамики. Добавлено (2012-11-23, 12:10 PM) --------------------------------------------- Реши сначала задачи с первого листочка, а потом со звездочкой.
...чтобы оставаться на одном месте нужно все время двигаться вперед...
|
| |
| |
| Adam_gt | Дата: Пятница, 2012-11-23, 2:49 PM | Сообщение # 11 |
|
Абитуриент
Группа: Пользователи
Сообщений: 7
Репутация: 0
Замечания: 0%
Статус: Offline
Город: Москва
| Quote (prm2008) Формулу для количества теплоты для нагревания запиши, из нее найдешь теплоемкость. а температуру откуда найти,? я все формулы перебралДобавлено (2012-11-23, 2:49 PM) --------------------------------------------- если из менделеева-клаперона то нету давления и объема 
|
| |
| |
| prm2008 | Дата: Пятница, 2012-11-23, 3:30 PM | Сообщение # 12 |
Профессор
Группа: Проверенные
Сообщений: 815
Репутация: 1199
Замечания: 0%
Статус: Offline
| Quote (Adam_gt) а температуру откуда найти,? я все формулы перебрал Adam_gt, в условиях есть изменение внутренней энергии.
...чтобы оставаться на одном месте нужно все время двигаться вперед...
|
| |
| |
| Adam_gt | Дата: Пятница, 2012-11-23, 4:19 PM | Сообщение # 13 |
|
Абитуриент
Группа: Пользователи
Сообщений: 7
Репутация: 0
Замечания: 0%
Статус: Offline
Город: Москва
| в конец уже запутался; ладно завтра разберусь, а то сейчас из меня "боец" как из портянки
|
| |
| |